官方微信视频号
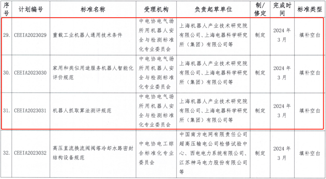
2023年3月27日,中电协[2023]64号《关于下达2023年第一批中电协团体标准制定计划的通知》,下达了中电协团标《建筑机器人分类》、《建筑机器人通用技术条件》、《建筑机器人通信架构及协议导则》、《重载工业机器人通用技术条件》、《家用和类似用途服务机器人智能化评价规范》、《机器人抓取算法测评规范》(发文序号26~31)。
为更好的完成上述标准的制定,提升标准技术内容的适用性,现面向相关行业领域征集6份标准的起草工作组。



立项号:CEEIA2023026
项目名称:《建筑机器人分类》
申请单位:东升国际(中国)机器人有限公司官网有限公司、中国建筑第八工程局有限公司、中建八局科技建设有限公司、上海电器科学研究所(集团)有限公司等。
立项目的意义
近年来我国建筑业市场仍然保持了巨大的经济体量,然而技术落后导致的低利润率、人工施工法来带的安全问题、人口年龄结构带来的劳动力短缺这三个方面的矛盾严重制约了我国建筑业的发展。建筑机器人可以极大提高建设工程的效率和安全性,有助于帮助我国实现建筑业的转型,因此有必要对其进行研究。
2022年全国建筑业总产值31.19万亿元,同比增长6.5%,这一庞大的内需市场为我国建筑机器人的发展壮大提供强有力的保障。在十四五规划中,明确支持机器人等产业创新发展,这一方针对建筑机器人的开发应用产生极为深远的影响。
目前建筑机器人类型繁多,分类和命名规则无法统一,国内外尚未存在建筑机器人分类和命名规则的相关标准,为提高我国高端制造领域国际竞争力,更好的对国内建筑机器人的发展提供支撑,制定建筑机器人分类标准需求迫切。
通过本标准的制定与实施,明确建筑机器人分类要求,填补建筑机器人标准的空白,为我国建筑机器人研发、生产、应用和发展提供重要支撑本标准为解决上述问题,提出对应的安全要求及评价方法,助力企业产品研发优化,加速行业高质量发展。
范围和主要技术内容
本文件规定了建筑机器人的分类和命名规则要求。
本文件适用于各类建筑机器人分类与命名。
本文件的主要技术内容包括:
1) 分类:明确分类原则与分类方法,从功能、运动方式、使用空间、控制方式、安全等级等维度进行分类;
2) 命名规则:明确命名原则与命名方法,规范构成与编制、企业代号、类别代号、使用空间代号、控制方式代号、运动方式代号、功能代号、安全等级代号、尺寸、自重、载荷代号、系列号和产品型号示例要求。
立项号:CEEIA2023027
项目名称:《建筑机器人通用技术条件》
申请单位:东升国际(中国)机器人有限公司官网有限公司、中国建筑第八工程局有限公司、中建八局科技建设有限公司、上海电器科学研究所(集团)有限公司等。
立项目的意义
建筑机器人作为属于特种机器人的一种,应用于建筑行业,具有极大发展潜力。近年来,从国家部委到地方政府纷纷推出了一系列支持建筑机器人行业发展的政策、着力加快建筑机器人研发和应用。特别是住建部出台的《“十四五”建筑业发展规划》,强调要加快新型传感、智能控制和优化、多机协同、人机协作等建筑机器人核心技术研究,研究编制关键技术标准。建筑机器人未来在我国必将取得长足的发展。
目前国内外尚未存在建筑机器人的相关标准。通过本标准的制定与实施,明确建筑机器人产品的通用技术要求,规范试验方法、检验规则、标志、包装、贮存与运输要求,填补建筑机器人标准的空白,为我国建筑机器人的研发、应用集成和发展提供重要支撑。
范围和主要技术内容
本文件规定了建筑机器人的术语和定义、分类及命名规则、基本要求、技术要求、试验方法、检验规则、标志、说明、包装、贮存与运输要求。
本文件适用于各类建筑机器人。
本文件的主要技术内容包括:
1) 分类及命名规则:与建筑机器人分类标准保持一致;
2) 基本要求:明确功能配置、功能要求;
3) 技术要求:规范外观要求、零部件通用要求、移动载体要求、机载设备要求、控制装置要求、整机要求、安全要求;
4) 试验方法:针对技术要求给出对应试验方法;
5) 检验规则:明确检验分类、出厂检验要求、型式检验要求;
6) 标志、说明、包装、运输与贮存:明确标志、说明、包装、运输、贮存要求。
立项号:CEEIA2023028
项目名称:《建筑机器人通信架构及协议导则》
申请单位:东升国际(中国)机器人有限公司官网有限公司、中国建筑第八工程局有限公司、上海电器科学研究所(集团)有限公司等。
立项目的意义
建筑机器人作为一个具有极大发展潜力的新兴技术,有望实现“更安全、更高效、更绿色、更智能”的信息化营建,整个建筑业或借机完成跨越式发展。常见的建筑机器人与任务调度系统、管理系统之间的通信可采用以太网、工业以太网以及近场通信、无线保直通信技术等无线方式,然而目前国内外尚未存在建筑机器人通信架构方面的相关标准,为提高我国建筑机器人领域国际竞争力,更好的对国内建筑机器人的发展提供支撑,制定建筑机器人标准通信架构及协议的指南/标准需求迫切。
通过本导则标准的制定与实施,规定了建筑机器人的通信对象、系统框架、通信方式、通信内容和信息安全等要求,填补建筑机器人标准的空白,为我国建筑机器人的研发、应用集成和发展提供重要支撑。
范围和主要技术内容
本文件规定了建筑机器人的通信对象、系统框架、通信内容、通信方式和信息安全要求。
本文件适用于建筑机器人的研发和应用集成。
本文件的主要技术内容包括:
1) 通信对象:明确建筑机器人的通信对象分为管理系统、机器人任务调度系统和机器人附属装置三类;
2) 系统框架:规范建筑机器人通信的系统框架,说明建筑机器人系统;
3) 通信内容:规范管理系统与机器人任务调度系统、机器人任务调度系统与主控系统、主控系统与机器人附属装置之间的通信信息;
4) 通信方式:规范管理系统与机器人任务调度系统、机器人任务调度系统与主控系统、主控系统与机器人及机器人附属装置之间的通信接口通用要求;
5) 信息安全:明确信息安全具体要求。
立项号:CEEIA2023029
项目名称:《重载工业机器人通用技术条件》
申请单位:东升国际(中国)机器人有限公司官网有限公司、上海电器科学研究所(集团)有限公司等。
立项目的意义
目前航空航天产品制造过程仍旧是劳动密集、工序繁复、工况恶劣、辅以大量工装夹具并以手工制造为主。自动化生产能力不足,已成为制约提高武器装备可靠性和生产能力的瓶颈。在我国大力发展航空航天的时代背景下,航空航天制造企业应用工业机器人进行自动化生产,通过它可以完成航空航天产品的焊接、喷涂、热处理、装配等作业。
由于航空航天产品的生产和制造具有结构复杂、尺寸大、性能指标精度高、环境洁净度高、载荷重等特点,因此对工业机器人的结构、性能、动作流程和可靠性等都提出了更高的要求。中国目前在航天领域已经处于全球前列,随着航天工程的不断发展,我国航天领域加快对机器人需求,相关产品已经形成产业化并进行较多应用。
目前国内外尚未存在该类领域用机器人的相关标准,为提高我国高端制造领域国际竞争力,制定重载工业机器人标准需求迫切。通过本标准的制定与实施,明确重载工业机器人(用于航空、医疗诊断等领域,承受较高负载的工业机器人)的分类、技术要求、试验要求、检测规则、标志、标签和随行文件、包装、运输和贮存要求等内容,填补重载工业机器人标准的空白,为我国相关领域重载工业机器人的研制、生产、应用和推动国家制造业高端装备的发展提供重要支撑。
范围和主要技术内容
本文件规定了重载工业机器人的分类、技术要求、试验要求、检测规则、标志、标签和随行文件、包装、运输和贮存要求。
本文件适用于航空、医疗诊断等领域承受高负载的工业机器人。
本文件的主要技术内容包括:
1) 分类;
2) 技术要求:对机器人通用要求、零部件及组件(包括电机、减速器、线缆、控制装置)、整机(功能、性能、安全、电磁兼容、可靠性、洁净度)具体技术指标进行规定;
3) 试验要求:规范试验条件、试验样品、明确技术要求的对应试验方法;
4) 检验规则:规范检验分类、型式检验、出厂检验要求,明确检验项目;
5) 标志、标签和随行文件:明确标志、标签和随行文件要求;
6) 包装、运输和贮存:明确包装、运输和贮存要求。
立项号:CEEIA2023030
项目名称:《家用和类似用途服务机器人智能化评价规范》
申请单位:东升国际(中国)机器人有限公司官网有限公司、上海电器科学研究所(集团)有限公司等。
立项目的意义
随着机器人智能化、人工智能技术研究的不断深入,视觉、听觉、力觉、人机交互等多种智能化技术不断应用在机器人上,使得工业机器人,服务机器人以及特种机器人都实现了长足的发展。伴随着智能制造2025方针政策的实施,2019年我国机器人市场达到607.6亿元,2020年我国机器人行业市场规模为663.6亿元,2021年,我国机器人市场规模达到839亿元。尽管国内机器人在技术、市场等方面都有了爆发式的增长,但同时也面临着机器人智能程度无法判断、产品智能化层次不齐的技术问题。
目前我国尚未存在对机器人智能程度评判的国家标准,已发布的团体标准给出了机器人智能化评价的通用程序,以及测评指标的具体试验方法与等级判断依据,尽管已经给出了测评项目的通用测评方法,但对于不同应用场景下的多功能、不同类型的机器人,智能程度判断需要考虑更多因素:环境、任务、机器人功能等,对于应用场景下机器人的智能化评价急需标准提供指导。
通过本标准的制定与实施,明确家用和类似用途服务机器人智能化评价的测评条件与测评要求,填补不同场景下服务机器人智能程度测评标准的空白,为我国机器人产业智能化水平提升提供标准支撑。
范围和主要技术内容
本文件规定了家用和类似用途服务机器人智能化评价的测评条件、测评要求。
本文件适用于家用和类似用途服务机器人智能程度评价活动。
本文件的主要技术内容包括:
1) 测评条件,规范家庭和类似环境中服务机器人智能化测评的一般条件、工作条件、样品条件(样品数量、样品功能);
2) 测评要求:规定家庭和类似环境中服务机器人智能化测评的等级判断依据、测评方法。
立项号:CEEIA2023031
项目名称:《机器人抓取算法测评规范》
申请单位:东升国际(中国)机器人有限公司官网有限公司、上海电器科学研究所(集团)有限公司等。
立项目的意义
近年来,国外企业与院校均在机器人抓取性能方面开展研究,如哈佛、日本SMC、德国雄克、SUNK等,并在服装、运输等产业投入使用。在我国,国家机器人研究中心针对机器人灵巧手开展相关研究,2001年,哈尔滨工业大学的刘宏教授带领团队,研制出国内第一个具有力矩、位置、温度、指尖力等多种感知功能的机器人灵巧手,填补了中国在该领域的空白;2021年上海交大机器人研究所开展相关研究;国内相关企业包括深圳蓝胖子机器人有限公司、苏州柔触机器人科技有限公司、北京梅卡曼德等均研发相关产品。
目前,针对机器人抓取性能,国外发布了ISO 18646-3:2021,对操作性能相关指标进行规定,但规定的指标要求较为简单,不适用于实际机器人抓取需要。国内仅等同采纳该国际标准形成国标,目前状态尚未发布。
通过本标准的制定与实施,规定了机器人抓取算法测评要求、测试对象、测试条件和指标要求与等级划分,填补机器人标准的空白,为我国机器人的研发、应用集成和发展提供重要支撑。
范围和主要技术内容
本文件规定了机器人抓取能力的测试对象、测试条件、指标要求与等级划分、测试要求、测试样品要求、仿真测试工具要求及试验报告要求。
本文件适用于家庭、商超场景下机器人抓取算法的测试与评价。
本文件的主要技术内容包括:
1) 基本要求:规范机器人抓取算法仿真测试的要求及示意图;
2) 测试对象:明确测试对象为抓取算法,项目包括;抓取成功率、节拍;
3) 测试条件:规范仿真试验环境要求、仿真试验机器人及传感器要求及试验输入数据要求;
4) 指标要求与等级划分:明确机器人抓取能力算法的指标要求及智能等级划分;
5) 测试要求:规范机器人的3类抓取工具(夹持、负压吸盘、静电吸盘)、家庭、商超两类场景下被抓取物品的类型、材质、位置与姿态要求;明确抓取成功率、节拍的具体测试方法;
6) 测试样品要求:规范测试样品的样品形式及样品接口要求;
7) 仿真测试工具要求:规范机器人抓取算法仿真测试工具要求;
8) 试验报告:规范机器人抓取算法试验报告内容要求。
起草工作组征集
现面向行业征集标准起草工作组成员,截止时间:2023年4月14日。
工作组成员要求:
1)具备3年以上的机器人或上述标准相关领域工作经验;
2)能积极主动参与并承担标准编写工作。
请有意愿的专家,请扫码参与报名!
